欢迎访问中国上市公司协会网站!
欢迎访问中国上市公司协会网站!
协会简介 协会章程 组织结构 协会领导 会员管理 会费管理 内设机构 廉政举报 联系我们
协会要闻 通知公告 培训通知 地方协会动态 行业专业委员会 采购信息公开 招商引资
发起人会员 副会长 副监事长 常务理事 理事会 监事会 普通会员 联系会员专区 上市公司动态
欢迎访问中国上市公司协会网站!
一带一路 境外动态
法律法规 公司治理 ESG专栏 民营党建案例 专题活动 数字化转型案例
您当前所在的位置:首页 > 会员信息 > 上市公司动态 > 正文

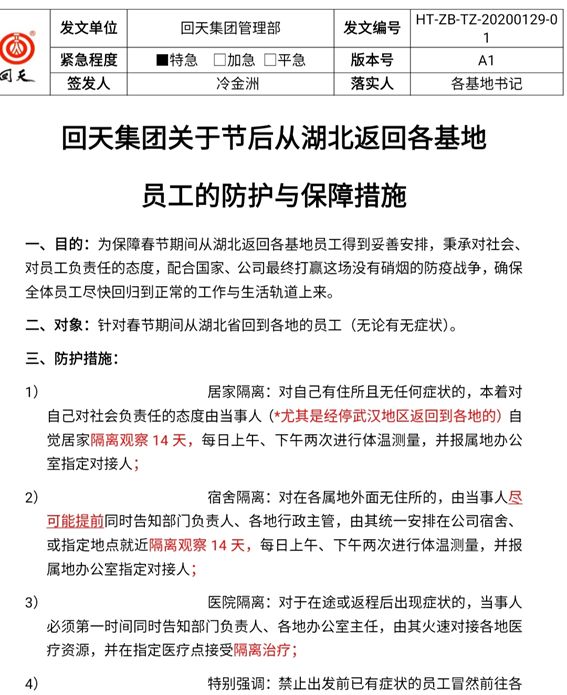
上市公司在行动 | 抗击疫情 回天在行动

来源:回天新材      发布时间:2020-01-29     字体大小 [ ]         【打印本页】

这个春节注定难以忘怀,

新型冠状病毒引起的肺炎疫情,

汹汹来袭,牵动着全国人民的神经。


面对疫情,回天集团高度重视,

心系疫区、捐款捐物,

周密部署、关爱员工、关爱客户,

回报社会持续在行动!

1

心系医院  捐款支持

1月24日,新型冠状病毒疫情持续严峻,武汉多家医院防护用品告急,董事长第一时间以个人名义通过湖北省红十字会向武汉大学中南医院、襄阳市中心医院、襄阳市第一人民医院、襄阳市中医医院定向捐赠100万元,定向支持医院采购医疗设备与物资抗击疫情。此事经湖北省多家媒体报道,在湖北企业家中首捐,引起了企业家争相捐款捐物支援疫区。

1.jpg

2.jpg

3.jpg

2

心系疫区  物资支援

1月25日,疫情肆虐,武汉版“小汤山”医院——武汉火神山医院开建,回天新材立即联系医院建设项目部,提出无偿提供快速固化型建筑用结构胶、密封胶等建筑材料,帮助项目建设提速,获得项目部认可。

4.jpg

3

心系客户  爱心关怀

1月25日,董事长组织集团高管召开疫情应对工作会议,针对口罩、消毒水等物资紧缺现状,安排集团采购部想尽一切办法紧急采购一批防疫物资,快递给回天全国各地的客户用于疫情防护,关爱客户,践行以客户为中心的企业文化。


4

心系员工  确保安全

自1月25日起,集团多次组织召开疫情分析应对工作会,研究如何确保员工健康安全、如何有效防控疫情,根据疫情变化,多次调整开工时间,并摸排员工春节出行状况、安排防护物资、制定防疫方案,四地已准备5000余个口罩、4吨消毒液,并明确了隔离、消毒、测体温、戴口罩等多项具体措施,确保开工后有效防控疫情、保障员工健康。

5.jpg

病毒无情,回天有爱,

回天正以强烈的责任感回报社会,

并持续关爱客户、关爱员工,

只要我们万众一心、众志成城,

就一定能打赢这场没有硝烟的疫情攻防战!



新闻来源:https://mp.weixin.qq.com/s/Om4DNmDboIEku8RAl7P1lQ

扫一扫在手机打开当前页